电子邮箱>>>
网站首页
综合新闻
机构代码
信息公开
研究课题
法人库
政策法规
下载中心
留言交流
关于我们
联系方式
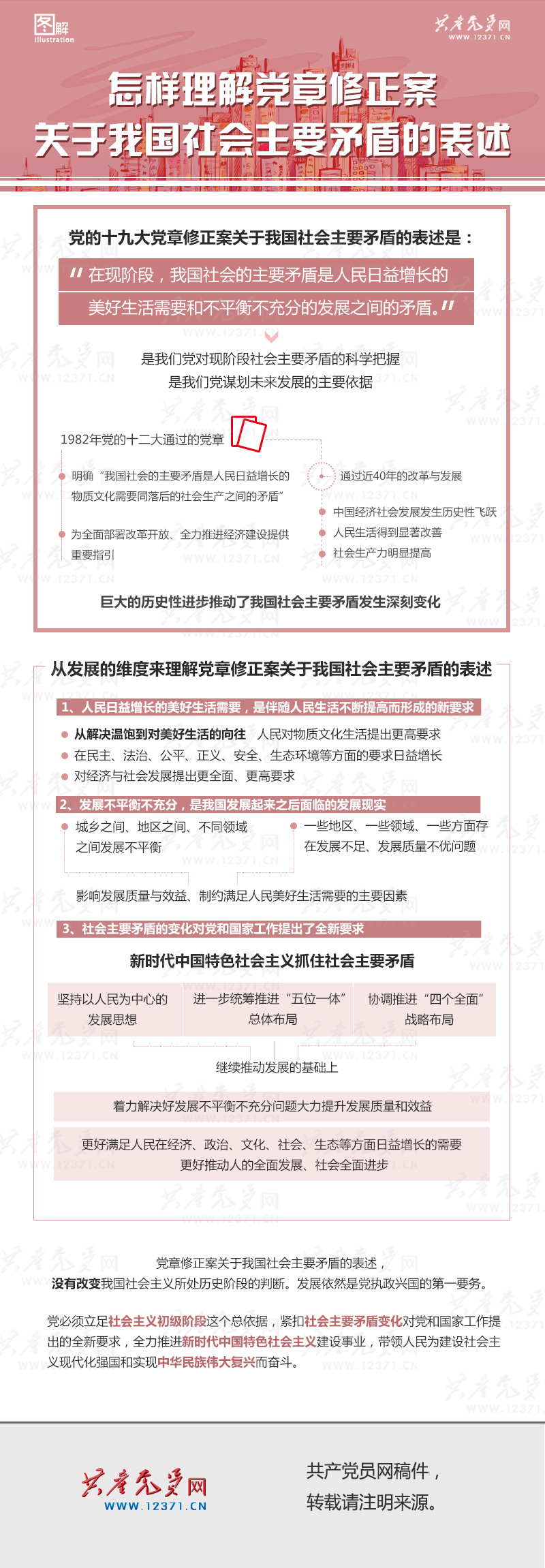
图解:怎样理解党章修正案关于社会主要矛盾的表述
[日期:2017-11-14] 来源:陕西标准质量信息网 作者:陕西标准质量信息网 阅读:次
[字体:
大
中
小
]
上一篇:工作动态-标准化院制定十九大精神工作方案
下一篇:新时代如何推进党的建设:把党的政治建设放在首位
相关评论
0/1000
用户名
密码
匿名发布
验证码
看不清楚,换张图片
共
0
条评论 共
1
页 当前第
1
页
最新添加
陕西省标准化研究院第一党支部开
省标准化院第一党支部开展“我为
我院第三党支部开展红色观影主题
我院第一党支部召开主题教育专题
施怡副院长为第二党支部讲授专题
赵亚莉副院长讲授主题教育专题党
马会革副院长讲授主题教育专题党
我院第二党支部到渭华起义纪念馆
我院第二党支部开展“‘4·15’全
我院第一党支部 开展“赓续红色
热门阅读
我院第一党支部组织赵正永严重违
支部动态-党建工作促业务提升
支部动态-条码信息党支部集中学
支部动态-标准研究党支部-学习十
支部动态-质量管理党支部学习贯
我院第二党支部组织开展学习习近
支部动态-我院第一党支部到长安
支部动态-不忘初心,砥砺前行,
支部动态-原信息中心党支部学习
支部动态-用十九大精神统一思想